Cancellation Funnel

A Cancellation Funnel is the process a customer follows when he wants to cancel services or subscriptions.

This funnel is designed to process cancellations efficiently and provide opportunities to retain customers, understand their reasons for leaving, and gather valuable feedback.

It’s set up to figure out why a customer wants to leave, suggest other options to keep them, and try to keep the customer or make sure they leave happy.1

Visual Representation:

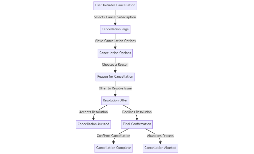
cancellation funnel visual representation

Purpose:

A cancellation funnel aims to reduce the number of customers who leave by identifying and fixing the problems that cause them to cancel.

By taking customers through certain steps after they ask to cancel, companies can try to keep these customers, make their services better with the feedback received, and keep a good image of their brand, even if they can’t keep the customer.2

Components of a Cancellation Funnel:

The key components of a cancellation funnel include:

  1. Cancellation Trigger: Starts when a customer clicks “Cancel Subscription” or a similar option.
  2. Feedback Request: Asks why they want to cancel, helping understand customer issues.
  3. Offer Solutions: Presents fixes or alternatives based on the reason for the customer’s cancellation.
  4. Retention Offers: Shows special deals or discounts to convince customers to stay.
  5. Confirmation Step: A final check asking for confirmation before processing the cancellation.
  6. Cancellation Feedback Survey: After canceling, a survey collects detailed feedback for improvement.
  7. Follow-Up Communication: Sends a confirmation of cancellation and expresses openness for future return.
  8. Data Analysis and Optimization: Review cancellation data to reduce future churn and improve the process.

The cancellation funnel serves multiple purposes: it provides insights into why customers leave, offers an opportunity to address those reasons and retain the customer, and, when cancellation is inevitable, ensures a smooth and informative process that leaves the door open for future re-engagement.3

Benefits

The key benefits of the cancellation funnel are:

  • Customer Insights: Learn why customers are leaving to identify common issues.
  • Immediate Solutions: Offer fixes or alternatives to address customers’ concerns immediately.
  • Boost Retention: Use special offers or adjustments to convince customers to stay.
  • Positive Experience: Make the cancellation process smoother, leaving a good impression.
  • Feedback for Improvements: Collect detailed reasons for cancellation to improve products or services.
  • Understand Customer Segments: Identify types of customers who cancel for targeted future strategies.
  • Re-engagement Opportunities: Keep the door open for customers to return with follow-up messages.
  • Make Informed Decisions: Use data from the process to enhance decisions on product or service updates.4

Usage

Cancellation funnels are mainly used by businesses with subscription models, like software services (SaaS), online platforms, and membership services.

They help these businesses tackle and lower the rate of customers leaving by strategically addressing their concerns.

These funnels are crucial for companies that want to better understand and enhance how they keep customers over time.

Example

Imagine a streaming service with a monthly subscription model. A customer decides to cancel their subscription.

Upon initiating the cancellation process, they are directed through the cancellation funnel.

First, they are asked to select a reason for cancellation, such as “too expensive” or “insufficient content.”

The service then offers a tailored response based on the chosen reason, such as a discount for the next two months or a preview of upcoming content.

Suppose the customer still chooses to proceed with cancellation. In that case, they are given a simple, no-hassle final step to complete the process and an optional exit survey to provide additional feedback.4

Related Terms

References:

1. Types of sales funnel: 15 important types that you must know!. Hakimi Web Solutions. (2023, September 16). https://hakimisolutions.com/blog/types-of-sales-funnel-15-important-types/

2.Arijit Bose  SaaS Editorial & Growth Expert. With by-lines in Reuters, & Expert, S. E. & G. (2022, November 24). How to build a churn funnel to combat subscription cancellation. Chargebee. https://www.chargebee.com/blog/how-to-build-a-churn-funnel-to-combat-subscription-cancellation/

3. Arijit Bose, (2023, May 9). 3 cancellation flow examples to reduce customer churn. Chargebee. https://www.chargebee.com/blog/cancellation-flow/

4. Sparagis, M. (2023, July 12). Minimize churn with a powerful cancellation funnel. DirectPayNet. https://directpaynet.com/churn-cancellation-funnel/

Scroll to Top