Customer Retention

Customer Retention is the practice of keeping existing customers engaged and interested in continuing to buy products or services from your business.1

It measures how well a company can convert one-time buyers into repeat customers, maintaining ongoing business relationships over time.2

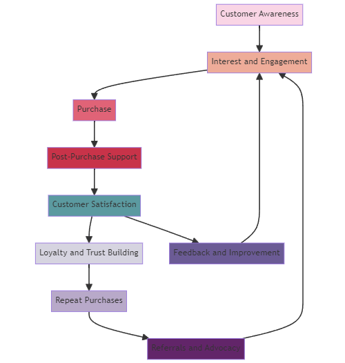
Visual Representation

customer retention visual representation

Purpose

The primary purpose of customer retention is to establish and preserve a stable customer base.

This strategy aims to create a loyal community of customers who make repeat purchases and actively promote the brand. 3

Usage

Here’s where customer retention is commonly used:

  • E-commerce and Retail: Online and physical stores use loyalty programs, personalized emails, and customer service to encourage shoppers to keep buying.
  • Subscription Services: Companies that offer monthly services like streaming, software, or gym memberships use special offers, content updates, and user-friendly features to keep subscribers active.
  • Telecommunications: Phone and internet providers often offer special deals, package upgrades, or loyalty discounts to prevent customers from switching to competitors.
  • Banking and Financial Services: Banks and financial companies provide personalized services, better interest rates, or lower fees to keep customers loyal.
  • Healthcare: Hospitals and clinics keep patients engaged with regular health updates, personalized care plans, and educational content.
  • Hospitality: Hotels and airlines have loyalty programs that offer perks like room upgrades or free flights to encourage repeat bookings.
  • Professional Services: Firms like law or consulting services keep clients by offering excellent ongoing support, understanding their needs, and consistently delivering value.
  • Technology and IT: Tech companies retain customers by regularly updating their products, providing reliable tech support, and introducing new features.
  • Automotive: Car dealerships and manufacturers offer warranties, maintenance services, and discounts on future purchases to keep customers returning.4

Example

A classic example of customer retention is a loyalty program where customers earn points for each purchase, which can be redeemed for discounts or special offers.

This encourages repeat purchases and creates value and appreciation among customers.

Related Terms

References:

1. Wikimedia Foundation. (2023, March 14). Customer retention. Wikipedia. https://en.wikipedia.org/wiki/Customer_retention

2. Olson, S. (2024, April 4). Customer retention basics, 8 strategies, and metrics. Zendesk. https://www.zendesk.com/blog/customer-retention/

3. Nuseir, M. T. (2016). Exploring the use of online marketing strategies and digital media to improve the brand loyalty and customer retention. International Journal of Business and Management11(4), 228-238. https://pdfs.semanticscholar.org/9764/3b9313642d6643c3913ce0ce6006b3261f32.pdf

4. The Importance Of Customer’s Loyalty. (n.d.). (n.p.): CIEL. https://www.google.com/books/edition/The_Importance_Of_Customer_s_Loyalty/fjvPDwAAQBAJ

Scroll to Top