eCommerce Funnel

An eCommerce Funnel is a specific conversion funnel that maps out the journey of online shoppers from their initial visit to an e-commerce website to the completion of a purchase.

It outlines the sequential steps customers take, including discovering products, evaluating them, adding items to the cart, and finally making a transaction.

The e-commerce funnel is designed to capture and analyze the behavior of potential customers at each stage, optimize the shopping experience, and increase conversions and sales.1

Visual Representation:

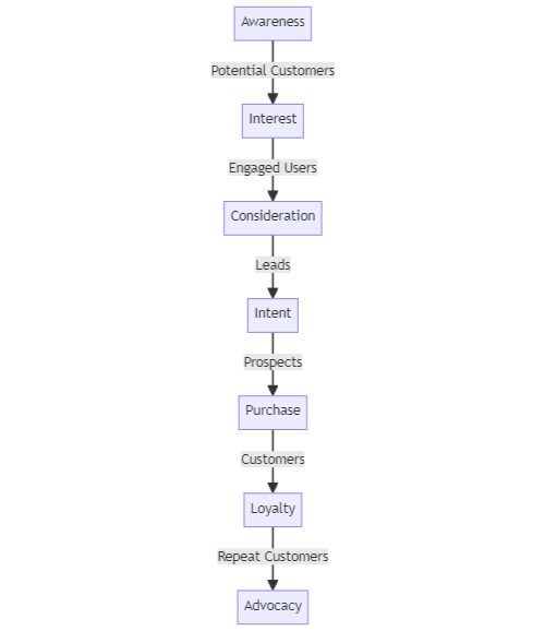
e-commerce funnel visual

Stages of the E-Commerce Funnel:

The e-commerce funnel is typically divided into several stages, each representing a different customer journey phase. These stages are:

  1. Awareness: The potential customer becomes aware of the product or service. This could be through social media, search engines, advertisements, or word of mouth.
  2. Interest: The customer shows interest in the product and seeks more information. They may visit the product page, read reviews, or compare prices.
  3. Consideration: The customer considers purchasing the product but may still compare options or seek validation.
  4. Intent: The customer intends to purchase, possibly by adding the product to their cart or initiating the checkout process.
  5. Purchase: The customer completes the purchase.
  6. Loyalty/Advocacy: After the purchase, the customer becomes loyal to the brand and may recommend the product to others, creating a cycle that brings in new customers.2

Purpose:

The primary purpose of the e-commerce funnel is to guide potential customers through a smooth and efficient purchasing process, strategically addressing their needs and concerns at each stage to encourage progression to the next step.

By understanding and optimizing this funnel, e-commerce businesses can reduce cart abandonment rates, increase average order values, and ultimately enhance profitability.

Benefits:

Implementing an e-commerce funnel provides numerous benefits, including:

  1. Increased Conversion Rates: By understanding and optimizing each stage of the funnel, businesses can increase the likelihood of converting visitors into customers.
  2. Better Customer Insights: The funnel provides valuable data on customer behavior, preferences, and pain points, enabling businesses to make informed decisions.
  3. Enhanced Marketing Efficiency: Businesses can tailor their marketing efforts to target customers at different funnel stages, resulting in more effective and cost-efficient campaigns.
  4. Improved Customer Experience: By optimizing the funnel, businesses can create a smoother, more enjoyable shopping experience, leading to higher customer satisfaction and loyalty.3

Usage:

The e-commerce funnel can be used across various industries and types of online businesses, from small startups to large enterprises.

It applies to any business that sells products or services online and is looking to optimize its sales process and improve customer conversion rates.3

Example:

An online fashion retailer uses targeted Facebook ads to generate awareness among its target audience (Awareness).

Visitors browse the latest collections on the retailer’s website (Interest), compare products, and read customer reviews (Consideration).

They select items, add them to the cart (Intent), review their choices, apply a promo code (Evaluation), and complete the purchase by providing payment and shipping information (Purchase).

Related Terms:

References:

1. The ecommerce conversion funnel explained. Qualtrics. (2021, November 23). https://www.qualtrics.com/uk/experience-management/customer/ecommerce-conversion-funnel/

2. Croxen-John, D., van Tonder, J. (2017). E-Commerce Website Optimization: Why 95% of Your Website Visitors Don’t Buy, and What You Can Do About it. United Kingdom: Kogan Page. https://www.google.com/books/edition/E_Commerce_Website_Optimization/ouDXDQAAQBAJ

3. Learn about ecommerce conversion funnels to grow your business | adobe. (n.d.-b). https://business.adobe.com/blog/basics/ecommerce-conversion-funnels 

3. Garnier, J. (2022, October 27). How to create a successful ecommerce sales funnel + tactics. Yieldify. https://www.yieldify.com/blog/ecommerce-sales-funnel/

Scroll to Top