B2B Sales Funnel

A B2B Sales Funnel (short for Business-to-Business Funnel) is a model that illustrates the journey B2B (business-to-business) customers take, from becoming aware of a service or product to making a purchase decision.

Unlike B2C (Business-to-Consumer) funnels, B2B funnels involve more complex decision-making processes and longer sales cycles due to the nature of transactions between businesses.

It’s designed to help businesses understand and nurture their professional clients through each buying stage, ensuring that marketing and sales efforts are aligned with the customer’s needs.1

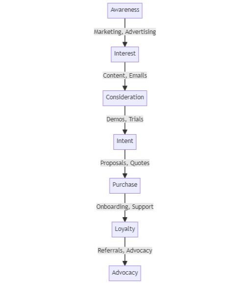
Visual Representation:

b2b sales funnel visual representation

Purpose:

The main goal of the B2B funnel is to guide potential business clients through the purchasing process, from initial interest to final decision.

This involves creating targeted marketing strategies, providing relevant information, and building relationships at each stage.

The B2B funnel helps companies identify where prospects are in their journey, allowing for more effective engagement and, ultimately, higher conversion rates from prospect to customer.2

Benefits:

  1. Increased Efficiency: By understanding the sales process from start to finish, businesses can allocate resources more effectively and increase sales efficiency.
  2. Better Targeting: The funnel allows for more precise targeting of marketing and sales efforts, ensuring that the right message is delivered to the right audience at the right time.
  3. Improved Customer Relationships: Through personalized interactions and tailored content, businesses can build stronger relationships with potential clients, fostering trust and credibility.
  4. Data-Driven Insights: The B2B sales funnel provides valuable data on customer behavior, preferences, and interactions, enabling businesses to make informed decisions and continually optimize their sales strategies.

Usage:

The B2B sales funnel is used across various industries and sectors, wherever businesses transact with other businesses.

It is particularly prevalent in industries with complex sales cycles, multiple decision-makers, and high-value transactions.

Examples include software and technology, manufacturing, wholesale, and professional services.3

Example:

Consider a software company that provides project management solutions to other businesses. The B2B sales funnel for this company might look like this:

  1. Awareness: A potential client realizes they need a project management solution and comes across the software company’s blog post on efficient project management.
  2. Interest: Impressed by the content, the potential client subscribes to the company’s newsletter and starts receiving more information about project management best practices.
  3. Consideration: The potential client explores the software company’s product offerings, reads customer testimonials, and requests a demo.
  4. Intent: After the demo, the potential client is interested in purchasing but wants to compare pricing and features with other providers.
  5. Evaluation: The software company provides additional resources, case studies, and personalized support to address queries and showcase their product’s value.
  6. Purchase: Convinced of the product’s value and the company’s expertise, the potential client decides to purchase the project management solution.

Related Terms:

References:

1. Matija. (2022, December 25). B2B sales funnel: What it is and how it’s different from B2C. WiseStamp. https://www.wisestamp.com/blog/b2b-sales-funnel/

2. The Fast-Track to B2B Sales: A Concise Guide for Beginners. (n.d.). (n.p.): Carthage ABC. https://www.google.com/books/edition/The_Fast_Track_to_B2B_Sales/sPu6EAAAQBAJ

3. Neil Patel. (2022, May 22). How to build a B2B marketing and sales funnel that grows your roi. https://neilpatel.com/blog/b2b-marketing-sales-funnel/

Scroll to Top